跳转到内容
学习日志
大一下
大二上
大二下
杂项
友情链接
OrigiN
学习日志
大一下
大二上
大二下
杂项
友情链接
OrigiN
Daily Summary(111)
root
|
16 10 月, 2021
|
上午9:14
|
0
comments
10.9_Data structure
1、树的概念
结点的度:
结点的子树的个数
树的深度(高度):
若根节点的层次为0,则这个树的深度(高度)为树中叶子结点的最大层数+1
满二叉树:
所有的分支结点的度为2,且叶子节点都在同一层次上
完全二叉树:
一棵度为h的完全二叉树中,前h-1层是一个满二叉树,第h层的结点向左充满
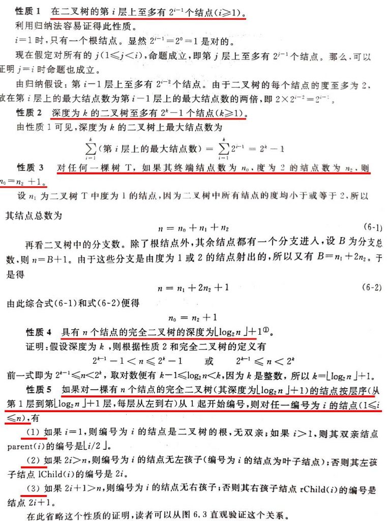
2、二叉树的基本性质
Category
大二上
学习日志
Tags
No Tag
文章导航
Previous post
Daily Summary(110)
文章导航
Next post
Daily Summary(112)
No responses yet
发表回复
取消回复
您的邮箱地址不会被公开。
必填项已用
*
标注
评论
*
显示名称
*
邮箱
*
网站
在此浏览器中保存我的显示名称、邮箱地址和网站地址,以便下次评论时使用。
搜索:
近期文章
Daily Summary(146)
Daily Summary(145)
Daily Summary(144)
Daily Summary(143)
Daily Summary(142)
近期评论
root
发表在《
Daily Summary(2)
》
董
发表在《
Daily Summary(1)
》
董
发表在《
Daily Summary(2)
》
saltfish
发表在《
新的开始
》
一位WordPress评论者
发表在《
世界,您好!
》
分类
Uncategorized
友情链接
大一下
大二上
大二下
学习日志
杂项
近期文章
Daily Summary(146)
Daily Summary(145)
Daily Summary(144)
Daily Summary(143)
Daily Summary(142)
归档
2022 年 5 月
2022 年 4 月
2022 年 3 月
2022 年 2 月
2021 年 12 月
2021 年 11 月
2021 年 10 月
2021 年 9 月
2021 年 6 月
2021 年 5 月
2021 年 4 月
2021 年 3 月
2021 年 2 月
2019 年 4 月
其他操作
注册
登录
条目 feed
评论 feed
WordPress.org
发送
No responses yet